许多人耗费大量时间去更新公众号,然而文章的阅读量一直处于低迷状态,瞥见他人不断产出爆款内容,不免会感觉到挫败以及困惑。
账号定位明确性
运营公众号之前,要先明确账号定位方向,要是内容关涉职场、情感、读书等诸多领域,平台算法就难以辨识核心主题,进而致使推荐效率下降,清晰的定位有益于系统对内容进行归类,还能推送给有相应兴趣的用户群体。
读者浏览单篇文章之后,有可能去点击主页查看历史方面的内容,在公众号简介当中简洁地说明专注的领域以及价值点,这样做能够提高关注转化率,比如说定位为“读书与个人成长”,内容应当围绕方法论、案例解析来展开,要避免出现跨领域跳跃的情况。
选题灵感来源
常常会碰到,在持续地进行输出状态下,选题这一方面出现枯竭这种情况,此为较为常见的难题。去参考处于相同领域的优质账号所拥有的爆款选题,这样能够有效地对思路起到拓展作用。比如说,有某个账号发布了以其“存钱方法”作为主题的内容之后,阅读量呈现出激增态势,对于那些有着同类定位的作者而言,要是跟进撰写与之存在差异化的储蓄技巧,那么也存在着获得算法推荐的可能性。
要是没有对标账号,那么能够借助搜索平台热点主动去发掘选题。极简生活、理财规划、副业收入这类主题自身带有流量属性,很容易触发用户共鸣以及传播。结合实时社会热点展开解读,同样可以提高内容时效性还有点击率。
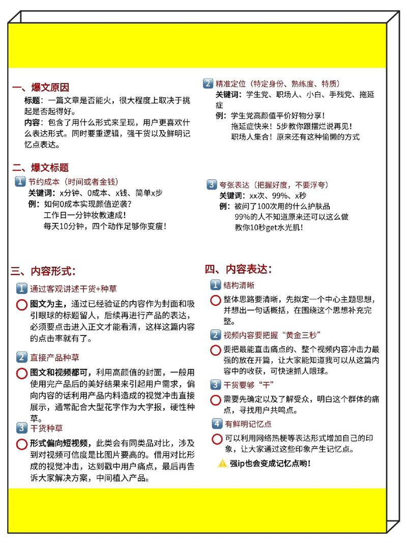
标题设计策略

可以利用在标题里嵌入年龄数字的方式,来精准地吸引特定人群,像“30岁前必须掌握的理财技能”这样的标题,就容易引发同龄读者的兴趣。收入展示类标题常常能够引发好奇,不过需要避免过度夸张,不然用户点入之后发现内容不符,就会损害账号信誉。
平台的推荐机制,倾向于去识别,标题关键词跟用户画像之间的匹配度,合理地运用数字,或者疑问句,又或者结果导向句式,就像“5个方法提升写作收益”这样的,比起模糊表述,更具备吸引力,应该平衡创新以及真实,防止沦为标题党。
内容独特性塑造
公众号内容出现严重同质化情况时,个人经历以及观点变成差异化的关键所在,作者借助真实故事来传递相关观点,像自身写作收益增长的整个历程,能促使读者感知账号的温度以及真实性,这种情感联结能够提高用户粘性还有转发意愿。
比如说某作者分享了从零开始积累阅读量这样的一个过程,其细节描写引发了大量从业者的共鸣公众号怎么写爆款文章,进而推动了内容的自然传播 。
流量池进入机制

优质内容结构会被平台算法标记成高潜力模板,相似主题或者框架的文章有可能持续得到推荐,比如某篇对副业收入进行结构化分析的文章火了之后,同类逻辑的创作更易于进入流量池,关键是要保持内容质量稳定。
持续更新能额外增加曝光机会这个东西,日更或者周更三篇都算是常见的策略方式,而每发布一回就会得到一次算法评估的机会,要是长期断更就会致使权重直线下降,还有部分作者借助系列栏目营造出连续性,就好比那个“月度收入复盘”一样,从而培养读者定期阅读的习惯。
长期运营心态
有的爆款产出是具有概率性质的,需要运用相关方法,并且持续坚持进行完善改进,数据的分析表明了,大多数拥有万级阅读量的文章,它们的背后是经过了数十篇普通内容长时间的积累,要着重去关注互动率、分享率等一些指标,而并非仅仅只是单篇文章的阅读量,这样做对于长期调整方向来说公众号怎么写爆款文章,是更有帮助的。
过高预期造成挫败感,目标要拆解成效,提升开头点击率,优化段落逻辑等具体动作,然后逐步改进,像是先测试不同对标题风格数据反馈,接着迭代内容结构,进而形成良性循环 。
你于公众号运营期间遭遇的最为突出的阻碍是什么,心怀此问欢迎于评论区域分享你的过往经历,若然认为本文具备助益之处,请予以点赞给予支持并且分享送交更多有需要此者。
抖音网站0.5块钱100个