淘宝控价实战指南:第三方公司如何操作专业控价路径?

网络购物普及期间,淘宝上商品价格混乱现象屡见不鲜,这严重损害了企业的声誉以及分销商的权益。专业的价格监管机构为许多品牌提供了关键的帮助,这些机构在淘宝平台是如何执行价格管控的?

明确控价目标

第三方控价机构与品牌方仔细沟通,准确了解淘宝控价的主要目的。比如,希望保持高端品牌定位的,需要防止低价销售损害品牌形象;如果重点保障分销商的利益,必须避免线上低价产品影响线下渠道。接着,根据品牌的市场定位、成本构成、市场竞争状况等因素,协助品牌制定合适的价格标准。例如,对于快速消费品,会结合生产成本和消费者能接受的价格水平,划定价格变动的界限。

梳理授权网络

淘宝平台控价实战方法_低价二十四小时下单平台_淘宝控价第三方公司操作

系统整理品牌在淘宝的官方授权销售渠道,明确授权店铺的名单、经营权限和销售区域,创建“渠道合格店铺清单”,只有清单中的店铺能够销售品牌商品,并且会周期性地检查店铺的资质,清除非官方授权的店铺。此外,帮助品牌与授权经销商签订《网络销售合同》,清晰界定价格底线和违规行为的处理措施,例如对扰乱价格的行为处以五万元罚款等,以此从根本上规范销售行为。

实时数据监控

第三方控价企业运用先进的AI爬虫技术和大数据监测工具,对淘宝实施全天候不间断扫描。即时获取商品价格、优惠信息、标题、详情页等核心内容。依据设定的关键词和价格标准,精确锁定低价违规的商品页面。针对商家采取的“低价变体”策略,系统通过分析SKU编码及时找出异常情况。

锁定违规链接

发现可疑链接低价二十四小时下单平台,马上保存证据。遇到疑似仿冒商品,通过“购买鉴定”方式下单,寄回样品进行检测,拿到质量证明文件。以此作为举报假冒商品的凭证。这样做,能保证向淘宝申诉时理由充分,增加申诉通过的可能,也不至于无端举报,引发和商家没必要的争执。

温和沟通整改

低价二十四小时下单平台_淘宝控价第三方公司操作_淘宝平台控价实战方法

刚开始察觉到授权经销商低价违规,第三方控价公司会先采取温和方式沟通,利用阿里旺旺、电话、邮件等途径,表明自身身份,并传送《价格整改通知书》,明确指出违规情况,附上指导价文件低价二十四小时下单平台,要求在24到48小时内进行改正。沟通过程中,会说明价格政策的重要性以及低价的危害,引导经销商主动进行整改。

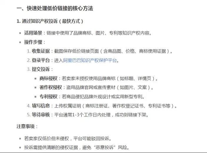
强硬投诉处理

如果沟通没有效果,第三方价格监管机构会实施强硬的申诉行动。根据违规行为的性质和淘宝的规则,会以知识产权被侵犯(涉及商标权、专利权、版权)、销售仿冒品、存在不正当竞争等借口向淘宝提出申诉。申诉得到认可之后,淘宝会对违规的商品进行下架、扣分、限制店铺功能等处置。

各位认为,代理机构在淘宝价格监管时,哪种方法最为管用?欢迎大家留言交流,同时也请对这篇文章进行点赞和转发。